开云APP-国际足联定案 葡萄牙2比0乌拉圭首球 C罗头没碰到
体坛周报全媒体记者小中报道 11月29日,葡萄牙2比0击败乌拉圭的第二天,国际足联给出最终答复。葡萄牙队所进的第一个球,C罗头球没有碰到。因此,那个...
开云下载-基恩:我们原本都盼着福登出战 英格兰表现太糟糕
体坛周报全媒体原创 在世界杯小组赛B组第二轮的比赛中,首轮6比2大胜伊朗的英格兰没能延续胜利的脚步,最终他们0比0和美国互交白卷。福登替补未登场引发...
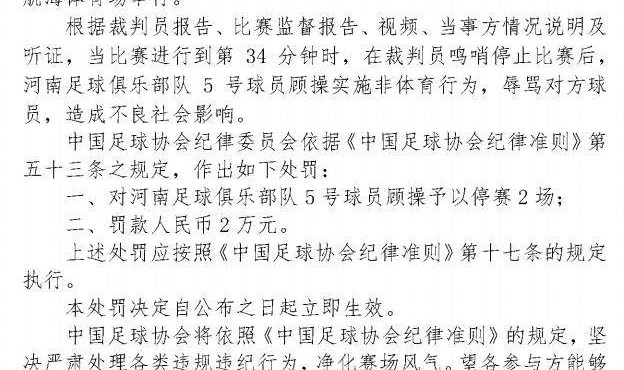
开云官网-顾操辱骂对手被罚2场 阿奇姆彭暴力行为停赛4场
体坛周报全媒体原创 8月1日,中国足协官方发布公告,河南队球员顾操辱骂阿奇姆彭,停赛2场、罚款2万。而阿奇姆彭因为击打顾操面对被停赛4场、罚款4万!...
开云官网-达喀尔第十二赛段 阿提亚追平彼得汉塞尔赛段纪录|卢西亚诺·贝纳维德斯|拉力赛|达喀尔拉力赛|车队|九江
今天本届达喀尔最后一个历程超过300km的特殊赛段,也让不少车手把最后胜利的筹码压在了这一赛段上。从阿尔赫纳基亚到延布的路蜿蜒狭窄,车手们还必须冒险进...
开云官网-南通支云官方:两名球员接受调查 祝一帆参与赌球
7月31日,中超南通支云俱乐部公布了近期球队遭遇的三起司法案件情况说明。其中包括有两名球员配合调查,俱乐部已根据合同,行使单方面解约权。祝一帆阴阳合同...
开云APP-全能战士!威少是联盟唯一领跑球队篮板&助攻&三分命中数的球员
1月17日讯 NBA常规赛,国王主场128-115战胜奇才。此役,威斯布鲁克出战30分54秒,14中9,其中三分9中6,罚球2中2,得到26分2篮板6...
开云在线-加外长在北京被反复追问:当年说中国是破坏性力量,现在还做数吗
加拿大外长在北京被反复追问一个问题:你们当年说中国是破坏性力量,现在这话还做数吗?跟风错步:特鲁多时期的双输棋局加拿大如今的外交尴尬,根源全在特鲁多政...
开云官网-哈登:我会帮乔丹·米勒&桑德斯处于成功位置 但功劳是他们自己的
1月17日讯 NBA常规赛,快船加时121-117战胜猛龙,哈登赛后接受了媒体采访。谈到乔丹·米勒与桑德斯本场比赛关键表现,哈登表示:“我只能帮助他们...
开云下载-同僚不配合球队零补强 欧协杯冠军主帅下课预定?
体坛周报全媒体原创 尽管被沙特人抢走了不少风头,英超的购买力还是十分强大,瞧瞧刚刚达成交易的格瓦迪奥尔和霍伊伦德,就知道这里仍是球员向往的乐土。不过...
开云APP-委内瑞拉中锋成武汉三镇新援热门,曾为本菲卡出战,效率堪比金靴
武汉三镇有意签下委内瑞拉籍前锋卡迪斯,目前他效力于墨西哥超级联赛的中游球队帕丘卡。卡迪斯是一位非常有实力的中锋,属于传射俱佳类型,既能送出威胁传中也可...